|
|
@@ -0,0 +1,181 @@
|
|
|
+[содержание](/readme.md)
|
|
|
+
|
|
|
+# Проектирование информационных систем на основе унифицированного языка моделирования UML
|
|
|
+
|
|
|
+## Основы унифицированного языка моделирования UML
|
|
|
+
|
|
|
+Существует большое количество инструментальных средств, используемых для реализации проекта ИС от этапа анализа до создания программногокода. Отдельно выделяют так называемые CASE-средства верхнего уровня (upper CASE tools) и CASE-средства нижнего уровня (lower CASE tools).
|
|
|
+
|
|
|
+Среди основных проблем использования CASE-средств верхнего уровня выделяют проблемы их адаптации под конкретные проекты, так как они жестко регламентируют процесс разработки и не дают возможности организовать работу на уровне отдельных элементов проекта. Альтернативой им может стать использование CASE-средства нижнего уровня, но их использование влечет другие проблемы – трудности в организации взаимодействия между командами, работающими над различными элементами проекта.
|
|
|
+
|
|
|
+Средством, позволяющим объединить эти подходы, явился унифицированный язык объектно-ориентированного моделирования (Unified Modeling Language – UML). К преимуществам языка UML можно отнести разнообразные инструментальные средства, которые как поддерживают жизненный цикл ИС, так и позволяют настроить и отразить специфику деятельности разработчиков различных элементов проекта.
|
|
|
+
|
|
|
+В конце 1980-х годов получили большое распространение объектно-ориентированные языки программирования. Тенденции их активного использования определили задачи разработки языка
|
|
|
+моделирования, дающего возможность реализовать объектно-ориентированный подход и построить
|
|
|
+наилучшую модель системы с указанием ее значимых свойств. Этим языком стал UML. В настоящее время UML как нотация моделирования ИС поддерживается рядом объектно-ориентированных CASE-продуктов.
|
|
|
+
|
|
|
+Основными характеристиками объектно-ориентированного языка моделирования UML являются:
|
|
|
+- организация взаимодействия заказчика и разработчика (групп разработчиков) ИС путем построения репрезентативных визуальных моделей;
|
|
|
+- специализация базовых обозначений для конкретной предметной области.
|
|
|
+
|
|
|
+Базовый набор диаграмм UML содержится в большом количестве средств моделирования. Однако в связи с тем, что каждая прикладная задача имеет свои особенности и не требует всех концепций в каждом приложении, язык предоставляет пользователям такие возможности, как:
|
|
|
+- моделирование с использованием только средств «ядра» для типовых приложений;
|
|
|
+- моделирование с использованием дополнительных условных обозначений, если они отсутствуют в «ядре», или специализация нотации и ограничений для данной предметной области.
|
|
|
+
|
|
|
+Для поддержки моделирования различных этапов жизненного цикла ИС язык UML предлагает
|
|
|
+целую совокупность диаграмм.
|
|
|
+
|
|
|
+При разработке **концептуальной модели** применяют диаграммы вариантов использования и диаграммы деятельности, модели бизнес-объектов, диаграммы последовательностей.
|
|
|
+
|
|
|
+На этапе работы над **логической моделью** ИС описать требования к системе позволяют диаграммы вариантов использования, а при предварительном проектировании используют диаграммы классов, диаграммы состояний, диаграммы последовательностей.
|
|
|
+
|
|
|
+Детальное проектирование при разработке **физической модели** выполняют с применением диаграмм классов, диаграмм развертывания, диаграмм компонентов.
|
|
|
+
|
|
|
+Далее будут подробнее рассмотрены перечисленные диаграммы с указанием их назначения в процессе проектирования ИС.
|
|
|
+
|
|
|
+## Проектирование логической модели ИС и моделей баз данных
|
|
|
+
|
|
|
+Одной из диаграмм, применяющихся на этапе проектирования логической модели ИС, является **диаграмма вариантов использования** (диаграмма прецедентов, use case diagram), предназначенная для построения на концептуальном уровне модели того, как функционирует система в окружающей среде.
|
|
|
+Основными элементами для построения модели прецедентов на диаграмме являются:
|
|
|
+
|
|
|
+- актёр (actor) – элемент, обозначающий роли пользователя, который взаимодействует с
|
|
|
+определенной сущностью;
|
|
|
+- прецедент – элемент, отражающий действия, выполняемые системой (в т.ч., с указанием
|
|
|
+возможных вариантов), которые приводят к результатам, наблюдаемым актерами.
|
|
|
+
|
|
|
+Между прецедентами в модели могут быть установлены связи, такие, как:
|
|
|
+- обобщение (Generalization) – указывает общность ролей;
|
|
|
+- включение (include) – указывает взаимосвязь нескольких вариантов использования, базовый
|
|
|
+из которых всегда использует функциональное поведение связанных с ним прецедентов;
|
|
|
+- расширение (extend) – указывает взаимосвязь базового варианта использования и вариантов использования, являющихся его специальными случаями.
|
|
|
+
|
|
|
+Пример **диаграммы вариантов использования**:
|
|
|
+
|
|
|
+
|
|
|
+
|
|
|
+Более детально описать бизнес-процессы позволяют диаграммы деятельности и диаграммы последовательностей.
|
|
|
+
|
|
|
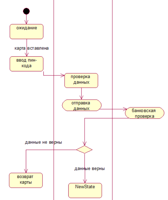
+**Диаграмма деятельности** (activity diagram) — диаграмма, использующаяся при моделировании
|
|
|
+бизнес-процессов, на которой представлено разложение на составные части некоторой деятельности, а именно: скоординированного выполнения отдельных действий и вложенных видов деятельности, которые соединяются между собой потоками от выходов одного узла к входам другого, с указанием их исполнителей.
|
|
|
+
|
|
|
+Пример диаграммы деятельности:
|
|
|
+
|
|
|
+
|
|
|
+
|
|
|
+Разработанные на этапе построения моделей бизнес-прецедентов диаграммы видов деятельности
|
|
|
+могут корректироваться вследствие выявления новых подробностей в описании бизнес-процессов объекта
|
|
|
+автоматизации на этапах анализа и проектирования.
|
|
|
+
|
|
|
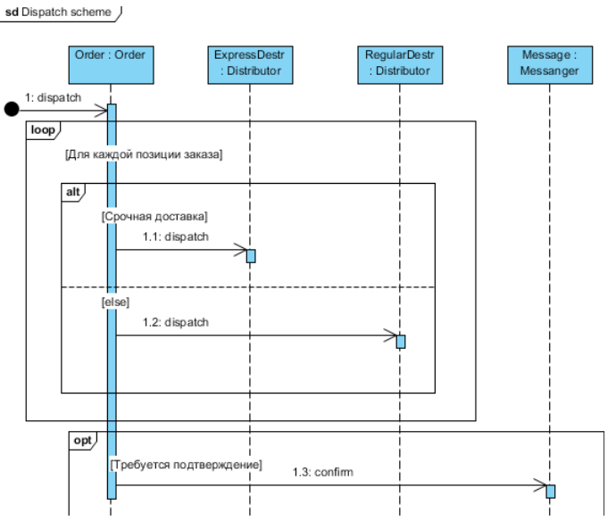
+**Диаграмма последовательности** (sequence diagram) — диаграмма, отражающая упорядоченные
|
|
|
+по времени проявления взаимодействия объектов.
|
|
|
+
|
|
|
+На диаграмме данного типа слева направо помещаются основные элементы:
|
|
|
+- объекты;
|
|
|
+- вертикальные линии (lifeline), моделирующие течение времени при выполнении действий объектом; - стрелки, определяющие действия, выполняемые объектом.
|
|
|
+
|
|
|
+Пример диаграммы последовательности:
|
|
|
+
|
|
|
+
|
|
|
+
|
|
|
+В результате построения диаграмм на этом этапе разработаны подробные описания действий
|
|
|
+специалистов по внедрению ИС, которые необходимы для обеспечения ее функциональности.
|
|
|
+
|
|
|
+На этапе формирования требований разрабатывается модель системных прецедентов, на которой для внутренних и внешних исполнителей указываются их конкретные обязанности с использованием ИС.
|
|
|
+Модели системных прецедентов разрабатываются на основе бизнес-моделей, построенных на предыдущем этапе, однако при этом необходимо детально описать прецеденты с определениями используемых данных и указанием последовательности их выполнения, то есть подробно описать реализацию функций проектируемой системы.
|
|
|
+
|
|
|
+На этапе анализа требований и предварительного проектирования системы на основе построенных
|
|
|
+моделей системных прецедентов строятся диаграммы классов системы.
|
|
|
+
|
|
|
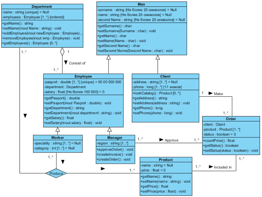
+Диаграмма классов, являясь логическим представлением модели, представляет детальную информацию о структуре модели системы с использованием терминологии классов объектно-ориентированного программирования, а именно: о внутреннем устройстве системы (об архитектуре системы). На диаграмме классов могут быть указаны внутренняя структура и типы отношений между отдельными объектами и подсистемами, что приводит к развитию концептуальной модели системы.
|
|
|
+
|
|
|
+Класс в языке UML обозначает некоторое множество объектов, обладающих одинаковой структурой и взаимосвязями с объектами других классов. В диаграммах классов системы указываются объекты из
|
|
|
+модели системных прецедентов с их описанием и указанием взаимосвязей между классами.
|
|
|
+
|
|
|
+Синтаксис диаграмм классов является эффективным средством структурирования требований к элементам проектируемой системы, к их данным, интерфейсам, функциональности.
|
|
|
+
|
|
|
+Пример диаграммы классов:
|
|
|
+
|
|
|
+
|
|
|
+
|
|
|
+На этом этапе проектирования подробно описаны состав и функции системы в соответствии
|
|
|
+с разработанными бизнес-моделями, что дает уверенность в соответствии проектируемой системы
|
|
|
+требованиям заказчика.
|
|
|
+
|
|
|
+На следующем этапе элементы разработанных моделей классов отображаются в элементы моделей
|
|
|
+базы данных и приложений, а именно:
|
|
|
+- классы – в таблицы;
|
|
|
+- атрибуты – в столбцы;
|
|
|
+- типы – в типы данных СУБД;
|
|
|
+- ассоциации – в связи между таблицами (в том числе, создавая дополнительные таблицы связей);
|
|
|
+- приложения – в классы с определенными методами и атрибутами, связанными с данными в
|
|
|
+базе.
|
|
|
+
|
|
|
+В модели базы данных для каждого простого класса формируется таблица, которая включает
|
|
|
+столбцы, поставленные в соответствие атрибутам класса.
|
|
|
+
|
|
|
+Классы подтипов могут отображаться в таблицы несколькими способами:
|
|
|
+- в случае отображения одной таблицы на класс отдельная таблица формируется для каждого
|
|
|
+класса с установлением последующих связей;
|
|
|
+- в случае отображения одной таблицы на суперкласс для суперкласса создается таблица, а
|
|
|
+затем в таблицы подклассов размещаются столбцы для атрибутов суперкласса;
|
|
|
+- в случае отображения одной таблицы на иерархию формируется единая таблица, в которой
|
|
|
+расположены атрибуты суперкласса и всех подклассов с добавлением дополнительных столбцов для
|
|
|
+определения исходных таблиц подклассов.
|
|
|
+
|
|
|
+Язык UML для разработки проекта БД предлагает специальный профиль Profile for Database Design, в
|
|
|
+котором используются основные компоненты диаграмм, такие, как: таблица, столбец, ключи, связи, домен, процедура и тд. На диаграммах также можно указывать дополнительные характеристики столбцов и таблиц: ограничения, триггеры, типы данных и тд. В результате этого этапа проект базы данных и приложений системы становится детально описанным.
|
|
|
+
|
|
|
+## Проектирование физической модели ИС
|
|
|
+
|
|
|
+Следующий этап проектирования системы включает в себя дополнения модели баз данных
|
|
|
+и приложений диаграммами их размещения на технических средствах.
|
|
|
+
|
|
|
+На данном этапе рассматриваются такие понятия UML, как:
|
|
|
+- компонент – элемент физического представления системы, реализующий определенный набор интерфейсов;
|
|
|
+- зависимость – связь между двумя элементами, обозначающая ситуацию, при которой изменение
|
|
|
+одного элемента модели влечет за собой изменение ее другого элемента;
|
|
|
+- процессор и устройство – узел, выполняющий и не выполняющий обработку данных соответственно;
|
|
|
+- соединение – связь между процессорами и устройствами.
|
|
|
+
|
|
|
+Наиболее полно особенности физического представления системы на языке UML позволяют диаграммы компонентов и диаграммы развертывания.
|
|
|
+
|
|
|
+Диаграмма компонентов (component diagram) отображает иерархию подсистем, структурных компонентов и зависимостей между ними. Физическими компонентами выступают базы данных, исполняемые файлы, приложения, библиотеки, интерфейсы ИС и т.д. В случае использования диаграммы компонентов для
|
|
|
+отображения внутренней структуры компонентов, интерфейсы составного компонента делегируются
|
|
|
+в определенные интерфейсы внутренних компонентов.
|
|
|
+
|
|
|
+Основными целями построения диаграмм компонентов являются:
|
|
|
+- определение архитектуры проектируемой системы;
|
|
|
+- построение концептуальной и физической моделей баз данных;
|
|
|
+- представление структуры исходного и специфики исполняемого кода системы;
|
|
|
+- многократное использование определенных фрагментов программного кода.
|
|
|
+
|
|
|
+Пример диаграммы компонентов:
|
|
|
+
|
|
|
+
|
|
|
+
|
|
|
+Для описания аппаратной конфигурации ИС применяют диаграмму развертывания (deployment
|
|
|
+diagram).
|
|
|
+
|
|
|
+С помощью диаграммы развертывания моделируют физическое распределение различных
|
|
|
+программных, информационных, аппаратных компонентов системы по комплексу технических
|
|
|
+средств. Особое внимание на диаграмме развертывания уделяется отображению того, какие
|
|
|
+используются аппаратные компоненты («узлы» - серверы баз данных и приложений, веб-верверы),
|
|
|
+какие программные компоненты («артефакты» - базы данных, веб-приложения) работают на
|
|
|
+каждом из них и как части комплекса соединены друг с другом.
|
|
|
+
|
|
|
+Пример диаграммы развертывания:
|
|
|
+
|
|
|
+
|
|
|
+
|
|
|
+Таким образом, в случае проектирования сложной ИС ее необходимо разделить на части и
|
|
|
+исследовать каждую часть отдельно. Существуют два основных способа разбиения ИС на такие
|
|
|
+подсистемы:
|
|
|
+- структурная (функциональная) декомпозиция;
|
|
|
+- объектная (компонентная) декомпозиция.
|
|
|
+
|
|
|
+Характерной особенностью объектной декомпозиции является выделением объектов (компонен-
|
|
|
+тов), взаимодействующих между собой, выполняющих определенные функции (методы) объекта.
|
|
|
+При проектировании ИС язык UML используют для визуального моделирования системы при ее
|
|
|
+разбиении на объекты. В случае функциональной декомпозиции ИС при проектировании использование
|
|
|
+UML нецелесообразно, здесь применяются другие структурные нотации, рассмотренные в предыдущих
|
|
|
+разделах.
|